山东突发新闻事件引发热切关注
山东地区发生了一系列突发新闻事件,引起了社会各界的广泛关注,这些事件涉及到多个领域,包括社会、政治、经济等,引发了公众的高度关注和热议。突发事件的概述近期山东地区发生的突发事件主要包括自然灾害、交通事故、社会安全事件...
闲鱼今日更新动态,平台最新消息引发用户热议
随着互联网的普及和电子商务的飞速发展,闲鱼作为二手交易市场的领军平台,一直备受关注,有关闲鱼的最新消息引发了广大用户的热议,本文将围绕这些最新消息展开,探讨闲鱼的新动态及其对用户的影响。闲鱼平台的新动态1、推出新功能...
思念与励志,经典语录的心灵启示
思念的力量思念,是一种情感,也是一种力量,当我们思念某个人,某个地方,或是某个梦想时,心中的那份渴望和期待会激发我们前进的动力,在思念中,我们学会了坚持和勇敢,以下是一些关于思念的经典语录,或许能触动你内心深处的情感...
洋县最新疫情动态更新,今日最新消息
随着全球疫情形势的不断变化,各地防控工作依然严峻,洋县疫情防控工作也备受关注,以下是关于洋县最新疫情的新闻。疫情概况经过连续多日的努力,洋县疫情防控工作取得了一定的成效,截至目前,全县累计报告确诊病例XX例,其中已治...
百度独家揭秘,水晶茄子制作秘籍,做法大全!
我们将一起探索一道美味佳肴——水晶茄子的制作方法,通过百度一下,让我们共同揭开这道菜肴的神秘面纱,学会在家中也能呈现出一道餐厅级别的美食。准备工作我们需要准备好所需的食材和工具,水晶茄子、葱、姜、蒜等调料是必备之物,...
聊城教育专题,探索之路与突破之点
聊城,位于山东省的西部,是一个历史悠久且充满活力的城市,近年来,随着经济的稳步发展,聊城的教育事业也取得了长足的进步,本文将围绕“教育专题聊城”这一主题,探讨聊城的 教育发展现状、特色教育以及面临的挑战,并提出相应的...
励志前行,努力之路上的心灵箴言
人生如一场漫长的旅程,我们都是旅途中的行者,在这条曲折而漫长的路上,我们需要坚韧不拔的精神,需要不断努力奋斗,努力之路励志语录,正是为我们提供前行的动力和信念的源泉,让我们一起领略这些充满智慧与力量的语录,激发我们奋...
揭秘轮胎市场,轿车品牌轮胎排名前十榜单!
随着汽车市场的繁荣发展,轮胎作为轿车重要的组成部分,其品质与性能直接影响着车辆的行驶安全与舒适度,本文将为您介绍当前市场上备受认可的轿车品牌轮胎排名前十名,帮助消费者更好地了解并选择适合自己的轮胎产品。第一名:米其林...
济南评估公司排名榜单揭晓,权威评估机构一览
随着经济的发展,评估行业在济南逐渐崭露头角,越来越多的企业和个人开始重视评估服务,这也促使济南的评估公司如雨后春笋般涌现,本文将为您介绍济南的评估公司排名,以便您更好地了解这一领域的发展状况。济南评估行业的概述济南作...
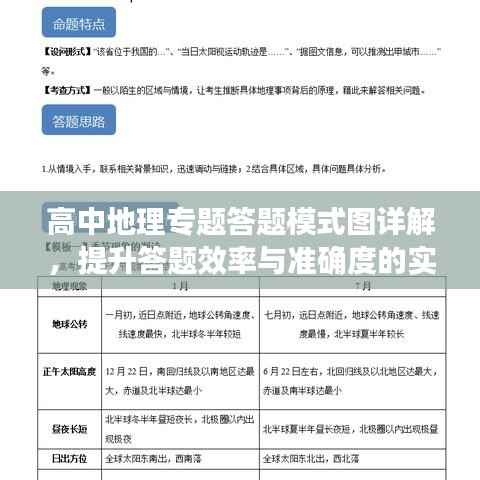
高中地理专题答题模式图详解,提升答题效率与准确度的实用应用
随着教育改革的深入,高中地理教学越来越注重培养学生的实践能力和创新思维,专题答题是地理教学中的重要环节,通过答题,学生不仅能巩固知识,还能提高解决问题的能力,本文将介绍一种有效的答题工具——“高中地理专题答题模式图”...













蜀ICP备2022005971号-1