第668页
雪场激情燃烧,励志语录激励人心

雪场激情燃烧,励志语录激励人心

在白雪皑皑的雪场上,挑战与激情并存,困难与勇气交织,这里为大家带来雪场励志语录,希望能激励你在滑雪的道路上勇往直前,不断超越自我。雪场之上,挑战无限1、雪花飞舞,挑战自我,勇敢向前,无畏无惧。2、雪场是挑战的舞台,每...

各部委积极行动,推动国家发展迈向新台阶,全面任务计划落实成果展示

各部委积极行动,推动国家发展迈向新台阶,全面任务计划落实成果展示

随着新的一年的到来,我国各部委都在积极落实工作任务计划,以更高的效率和更大的决心推动国家发展再上新台阶,这些计划旨在确保政府部门的工作有序进行,以实现国家的长期发展目标。明确任务目标各部委在新的一年里,首先明确了各自...

左后腰突发疼痛,原因解析、应急处理与预防策略

左后腰突发疼痛,原因解析、应急处理与预防策略

左后腰突发疼痛是许多人在日常生活中可能遇到的一种症状,这种疼痛可能由多种原因引起,从轻微的肌肉拉伤到严重的疾病,本文将为您详细解析左后腰突发疼痛的原因、处理方法以及预防措施。左后腰突发疼痛的原因1、肌肉或韧带拉伤:长...

优质串珠线选购指南,如何挑选不断线的串珠线?技巧与要点解析

优质串珠线选购指南,如何挑选不断线的串珠线?技巧与要点解析

串珠制作是一门充满创意与热情的手工艺术,无论是制作手链、项链、家居装饰还是其他手工艺品,串珠线都是不可或缺的重要元素,面对市场上琳琅满目的串珠线产品,很多爱好者常常困惑:串珠线哪种不断?如何选购优质的串珠线?本文将为...

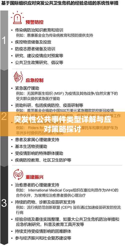
突发性公共事件类型详解与应对策略探讨

突发性公共事件类型详解与应对策略探讨

在当今社会,突发性公共事件的发生日益频繁,其影响范围广泛,后果严重,为了更好地应对这些事件,我们必须深入了解其类型、特点,并制定相应的应对策略,本文将围绕“突发性公共类型”这一主题展开讨论,以期为相关领域的实践提供理...

探索未知领域,挑战突发异测应对之道

探索未知领域,挑战突发异测应对之道

在人类的漫长历史中,我们一直在面对各种未知的挑战和突发异测,这些事件往往打破了常规,挑战我们的理解和应对能力,正是这些挑战推动了我们进步,促使我们去探索新的领域,寻找解决问题的方法,本文将探讨突发异测的本质,我们如何...

喷嚏连连,起床后的真相与解决之道

喷嚏连连,起床后的真相与解决之道

每天早晨,当新的一天开始时,一些人却遭遇了一个尴尬的问题——一起床就喷嚏不断,这种现象背后隐藏着哪些原因?我们又该如何应对呢?本文将为您揭示答案。起床喷嚏不断的原因1、过敏性鼻炎:过敏性鼻炎是一种常见的鼻部疾病,患者...

沙县最新新闻聚焦,县域发展多元风采展现

沙县最新新闻聚焦,县域发展多元风采展现

随着新的一年的到来,沙县在各方面均取得了显著进展,成为福建省乃至全国瞩目的焦点,本文将围绕“2021沙县新闻头条”为您呈现最新的县域发展动态,展现沙县多元的风采。经济发展稳步提升据最新报道,2021年沙县经济呈现稳健...

太阳照耀下的奇幻旅程,追寻光的足迹探秘未知世界

太阳照耀下的奇幻旅程,追寻光的足迹探秘未知世界

初识太阳的光辉太阳,这颗巨大的恒星,以其无尽的光芒照亮了我们的世界,从黎明开始,太阳的光芒逐渐洒满大地,温暖而耀眼,我们称这为“太阳不断照”,它是我们生活中不可或缺的一部分,在这样一个特殊的年份——08年,太阳的光芒...

突发不规则红斑,揭秘病症背后的真相!

突发不规则红斑,揭秘病症背后的真相!

在生活的某个时刻,我们可能会遇到一些令人担忧的身体状况,"突发不规则红斑"便是其中之一,这种病症可能会让人产生恐惧和困惑,本文将带您一起探寻这一病症背后的真相。什么是突发不规则红斑?突发不规则红斑...

Top