原始人励志箴言,砥砺前行,探寻无限潜能的力量
在浩瀚的历史长河中,人类从原始时代一路走来,历经无数风雨与挑战,在那个时代,人们面对大自然的严峻考验,却依然坚韧不拔,勇往直前,我们从原始人身上汲取励志力量,以一句句原始人励志语录激励我们砥砺前行,追寻无限可能。原始...
厦门刘卫明揭秘,不为人知的传奇故事!
厦门,这座美丽的海滨城市,以其独特的魅力吸引着无数人的目光,在这座城市里,有一个名叫刘卫明的人,他在百度上留下了自己的足迹,就让我们通过百度一下,探寻一下厦门刘卫明的故事。厦门的璀璨明珠厦门,这个美丽的岛屿,拥有得天...
独家歪理,独特视角探索真理之路
在纷繁复杂的世界中,我们常常会遇到各种观点和理论,其中有些被称为“独家歪理”,这些观点可能与众不同,甚至颠覆我们的认知,但它们或许能为我们打开一扇新的窗户,让我们从独特的视角看待世界,本文将探讨“独家歪理”的内涵及其...
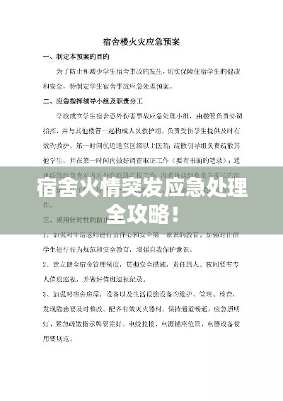
宿舍火情突发应急处理全攻略!
宿舍作为学生生活的重要场所,其安全问题至关重要,一旦发生火情,如何迅速有效地进行应急处置,降低损失,保障人员安全,成为我们必须面对的重要课题,本文旨在探讨宿舍火情突发的应急处置方法,提高师生的安全防范意识和应急处理能...
突发脑瘤手术后能否康复?解析治疗与恢复全过程
脑瘤,这一突如其来的疾病,常常令人感到恐惧与不安,当面临突发脑瘤并需接受手术时,患者与家属最关心的问题往往是:手术后能否康复?本文将从脑瘤手术的角度,为您解析这一问题。脑瘤的概述脑瘤是颅内组织发生的肿瘤,可分为良性和...
貂蝉出装推荐,最新明文攻略,助你轻松上分!
貂蝉作为王者荣耀中的一名重要英雄角色,拥有强大的法术输出和控制能力,本文将为大家带来貂蝉的最新出装明文攻略,帮助大家更好地掌握貂蝉的技能和玩法,提升在游戏中的战斗能力。出装推荐1、冷静之靴冷静之靴是貂蝉的首选鞋子,它...
今日显卡市场最新行情,报价查询一网打尽
随着科技的不断发展,显卡已经成为了计算机领域中不可或缺的一部分,对于游戏爱好者、专业设计师以及需要大量图形处理的工作者来说,了解显卡的行情和最新报价显得尤为重要,本文将为您带来今日的显卡行情及最新报价查询。显卡市场概...
独家菩提,心灵觉醒与超越的奥秘之旅
在繁忙喧嚣的世界中,我们时常追求一种内心的宁静与觉醒。“独家菩提”这一概念,便是在这样的背景下,逐渐进入人们的视野,成为许多人寻求心灵净化和超越的座右铭。“独家菩提”究竟意味着什么呢?让我们一起探讨这个充满深意的主题...
世界最大温室雨林排行榜,惊艳自然奇观!
热带雨林作为地球上最富生态多样性的地区之一,拥有众多珍稀植物和动物物种,在全球各地的热带地区,都有不同规模的热带雨林存在,本文将为您揭示世界最大温室雨林排名,带您领略这些神秘而壮观的自然奇观。一、亚马逊雨林(Amaz...
揭秘头条新闻、今日头条与抖音,革新新闻传播之路!
随着科技的飞速发展和智能设备的普及,新闻获取方式正在发生深刻变革,头条新闻、今日头条和抖音等新媒体平台的崛起,正在改变人们获取和消费新闻的方式,本文将探讨这些新媒体平台如何引领新闻传播走向革新之路。头条新闻:精准推送...














蜀ICP备2022005971号-1