探寻时代背景下的文学印记,沈南汐最新小说十一月十日之篇章发布
在十一月这个充满诗意的季节里,沈南汐最新的小说于十月末悄然问世,在文学界掀起了一股热潮,这部作品不仅是对过往岁月的深情回望,更是对当下时代精神的深刻诠释,让我们一同走进沈南汐最新小说的世界,探寻其中背景、重要事件、影...
狼人干新纪元,友情、奇遇与家庭之夜的最新网址建议
在温馨的秋日时光里,每年的11月10日,对于主人公和他的朋友们来说,都是一个充满奇幻与乐趣的日子,今年也不例外,在这个特别的日子,狼人干最新网址成为了他们相聚的起点,展开了一段温馨有趣的日常故事。主人公杰克是一个热爱...
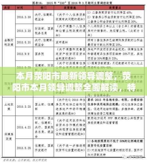
荥阳市本月领导调整全面解读,特性、体验、对比与洞察,领导层变动洞察分析
随着本月荥阳市的最新领导调整,该市的发展蓝图呈现出新的气象,本文将全面介绍新任领导团队的特点、他们在职期间的施政风格、与竞品的对比分析、自身的优缺点,以及对目标用户群体的洞察,旨在为公众提供详尽的评估与参考。领导团队...
范县火车站11月进展报告,最新消息速递
尊敬的旅客及社会各界朋友们,随着季节的转换,我们迎来了充满变化与进步的十一月,在此,我们荣幸地向大家分享范县火车站的最新消息,本篇文章将重点关注要点一、要点二和要点三的最新动态,以便大家及时了解火车站的最新进展。工程...
今年热点文章引领学习变革,跃上时代浪潮的自信与成就之旅
随着时代的变迁,我们身处的世界正在以前所未有的速度进行着更新迭代,在这个信息爆炸的时代,每年的热点文章都在为我们揭示新的趋势和机遇,今年,让我们共同踏上这个充满挑战与机遇的旅程,用学习变革的力量,拥抱自信与成就感,融...
本周命运之石最新汉化版评测深度解析,特性、体验与对比
概述“命运之石最新汉化版”作为本周游戏界的焦点,以其独特的魅力吸引了众多玩家的目光,这款游戏经过精心汉化,不仅保留了原版游戏的经典元素,还针对中国市场进行了深度本地化优化,我们将从产品的特性、使用体验、与竞品对比、优...
美国天眼观测指南,从初学者到进阶用户的操作与数据利用之道
美国天眼(Space Telescope),作为全球领先的太空望远镜之一,持续为我们揭示宇宙的奥秘,本文将详细介绍如何操作美国天眼观测设备,如何利用其最新观测数据,以及如何利用这些数据进行科学研究或满足个人天文爱好需...
本月自制飞机杯最新指南,技术要点、科普解析与涉黄问题解析
随着科技的进步和人们创新精神的不断激发,自制飞机杯逐渐成为一种独特的科技与艺术结合的创作形式,本文将重点讨论本月自制飞机杯的最新技术要点,并为大家带来轻松、科普式的解读,希望通过本文,读者们能更全面地了解自制飞机杯的...
临汾6.19案最新进展解读,步骤指南掌握最新信息
亲爱的读者们,本文将为你带来关于临汾6.19案最新信息的全面解析,并提供详细的步骤指南,帮助你轻松掌握最新进展,无论你是初学者还是进阶用户,只要跟随我们的指引,你都能轻松获取并理解相关信息。了解临汾6.19案背景在开...
本月金塔最新招聘信息概览,今日招聘信息全解析
随着经济的稳步发展,各行各业对人才的需求日益旺盛,本月,金塔公司根据业务发展和扩张需求,发布了一系列新的招聘信息,本文将重点介绍金塔公司招聘的要点,帮助求职者了解最新动态,以便更好地把握机会。要点一:招聘职位多样,涵...













蜀ICP备2022005971号-1