警惕!电源突发火灾视频揭秘真相,普及防火知识刻不容缓!
一段关于电源突发火灾的视频在网络上广泛传播,引发了公众的广泛关注,该视频展示了电源起火的过程,火势迅速蔓延,情景惊险,本文将对这一事件进行简要介绍,分析电源火灾的起因和危险性,同时普及相关防火知识,以期提高公众的火灾...
独家记忆,深情演绎悲伤情歌,触动心灵瞬间
在音乐的海洋中,总有那么一首歌,触动我们内心深处的某根弦,让我们为之动容,为之流泪,这就是所谓的“独家记忆”,那些唱得特别悲伤的歌曲,它们如同心灵的倾诉,让我们感受到生活的酸甜苦辣。每一首唱得悲伤的独家记忆,都是一部...
小学英语专题计划,奠定坚实语言基石
随着全球化的不断发展,英语作为世界通用语言的地位愈发重要,为了培养孩子们良好的英语语言能力,制定一份专题计划显得尤为重要,本文将围绕“小学英语专题计划”展开,旨在为小学生打造坚实的语言基础。目标与原则1、目标:通过专...
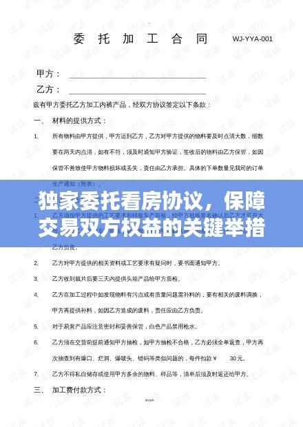
独家委托看房协议,保障交易双方权益的关键举措
在当今社会,房地产市场日益繁荣,购房者和房产代理之间的合作变得越来越紧密,为了确保双方权益,一种名为“独家委托看房协议”的文件逐渐受到人们的重视,本文将详细介绍这一协议的内容、作用以及签订时需要注意的事项。独家委托看...
易拉罐专题收藏,珍藏时代记忆,创意无限启航
随着时代的变迁,人们的收藏爱好也日益丰富多样,在众多收藏领域中,易拉罐专题收藏以其独特的艺术魅力,成为收藏家们的新宠,今天我们就来聊聊易拉罐专题收藏的魅力所在,以及它如何成为珍藏时代记忆与创意无限的代表。易拉罐专题收...
江阴未来十天实时天气预报,冷暖交替下的出行指南
亲爱的小伙伴们,今天我们来聊聊关于江阴的天气话题,随着季节的变换,天气的变化也愈发丰富多彩,在这篇文章中,我们将一起探讨12月27日江阴未来十天的实时天气情况,帮助大家做好出行和生活准备,让我们来看看这十天里会有哪些...
佩罗斯航班实时地图高清,穿越云端探寻心灵之旅的启程点
当繁忙的生活和工作让你感到疲惫不堪时,何不暂时抛开一切,搭乘佩罗斯航空的航班,在高清地图的指引下,踏上一段探索自然美景的旅程?2024年12月22日,我们将带你领略一场远离尘嚣、寻找内心平静的奇妙之旅。这一天,阳光透...
降噪耳机在冬季实时收听体验详解,实用指南与步骤解析
初学者/进阶用户随着科技的进步,降噪耳机已成为许多音乐爱好者和日常通勤者的必备良品,尤其在寒冷的冬季,面对各种环境噪音,一款优质的降噪耳机无疑能为你的聆听体验带来极大的提升,本文将指导读者了解降噪耳机的实时收听体验,...

																						









蜀ICP备2022005971号-1